Tại Tấn Phát Digital, chúng tôi luôn tin rằng câu trả lời trung thực nhất cho câu hỏi về số lượng trang web cần thiết là: không ai có thể đưa ra một con số chính xác cho đến khi xác định được doanh nghiệp đang bán gì, bán cho ai và mong muốn khách hàng thực hiện hành động gì. Trong thực tế, một website sở hữu 5 trang được thiết kế đúng mục tiêu có thể mang lại hiệu quả chuyển đổi cao hơn gấp nhiều lần so với một hệ thống 50 trang dàn trải. Việc xác định số lượng trang không đơn thuần là một con số thống kê mà là một quyết định chiến lược dựa trên năng lực quản trị và hành trình khách hàng năm 2026.
Phá vỡ tư duy sai lầm về quy mô website và số lượng trang
Nhiều chủ doanh nghiệp thường rơi vào cái bẫy của việc đánh đồng số lượng trang với chất lượng hoặc uy tín thương hiệu. Tuy nhiên, theo quan sát từ Tấn Phát Digital, sự phát triển của công nghệ tìm kiếm dựa trên AI đang thay đổi cách thức Google chỉ mục nội dung. Các công cụ này ưu tiên những trang có cấu trúc nội dung sâu, giải quyết trọn vẹn ý định tìm kiếm thay vì phân tán thông tin ra hàng loạt trang con mỏng.
Duy trì quá nhiều trang web không chỉ gây lãng phí tài nguyên mà còn làm loãng tiêu điểm của người dùng. Tư duy hiện đại trong thiết kế website năm 2026 hướng tới "Expressive Minimalism" - sự tối giản mang tính biểu cảm, nơi mỗi yếu tố đều tồn tại vì một lý do cụ thể.
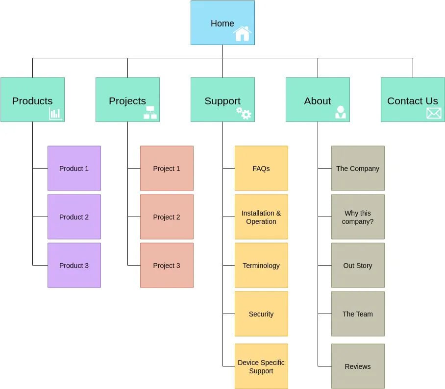
Tổng quan số trang tối thiểu theo từng loại hình doanh nghiệp
Startup / Freelancer (4 – 6 trang tối thiểu):
Đặc điểm: Tinh gọn, ưu tiên tốc độ (Simple first).
Mục tiêu: Chứng minh sự tồn tại và xây dựng niềm tin ban đầu cho thương hiệu.
SME / Doanh nghiệp vừa (8 – 15 trang tối thiểu):
Đặc điểm: Cân bằng, tập trung vào uy tín (Trust-driven).
Mục tiêu: Phân loại nhu cầu khách hàng và tối ưu hóa SEO chuyên sâu theo từng nhóm dịch vụ.
Enterprise / Tập đoàn (20+ trang tối thiểu):
Đặc điểm: Đa mục tiêu, quản trị phức tạp (Governance).
Mục tiêu: Phục vụ đồng thời nhiều nhóm cổ đông, báo chí và nhân sự.
E-commerce / Bán lẻ (50+ trang tối thiểu):
Đặc điểm: Phân cấp động, tập trung vào danh mục sản phẩm.
Mục tiêu: Tối ưu hóa phễu thanh toán và trải nghiệm mua sắm đa kênh.
SaaS / Phần mềm (10 – 20 trang tối thiểu):
Đặc điểm: Giáo dục người dùng, cung cấp tài liệu kỹ thuật.
Mục tiêu: Thúc đẩy dùng thử (Trial) và xây dựng cộng đồng người dùng trung thành.
Khung tư duy chiến lược: Ba câu hỏi quyết định sitemap
Tấn Phát Digital đề xuất doanh nghiệp cần trả lời ba câu hỏi cốt lõi để định hình cấu trúc website bền vững:
Đối tượng khách hàng là ai? Nếu doanh nghiệp phục vụ nhiều phân khúc (ICP) khác nhau, việc tạo ra các landing page riêng biệt là cần thiết để cá nhân hóa thông điệp. Cá nhân hóa bằng AI có thể tăng mức độ tương tác lên đến 45%.
Hành trình khách hàng phức tạp đến mức nào? Giao dịch B2B thường có nhiều bên liên quan và nhiều điểm chạm hơn B2C. Website B2B cần nhiều trang nội dung mang tính giáo dục và giải pháp chuyên sâu, trong khi B2C ưu tiên cấu trúc phẳng để thanh toán nhanh nhất.
Năng lực duy trì nội dung ra sao? Số lượng trang phải tương quan thuận với khả năng cập nhật của đội ngũ. Một trang "Blog" trống rỗng sẽ gây tổn hại nghiêm trọng đến lòng tin khách hàng.
Cấu trúc tối thiểu cho Startup và Freelancer: Chiến lược "Lean Web"
Với các đơn vị mới ra thị trường, website đóng vai trò như một "giấy thông hành" kỹ thuật số. Tấn Phát Digital gợi ý danh sách 5 trang cốt lõi:
Trang chủ (Homepage): Trả lời ngay bạn là ai và làm gì cho ai trong 5 giây đầu. CTA phải nổi bật ngay phần đầu trang.
Dịch vụ / Sản phẩm: Trình bày tổng quan quy trình làm việc và giá trị mang lại. Sử dụng micro-animations để tăng tương tác.
Giới thiệu (About Us): Trang được truy cập nhiều thứ hai, nơi xây dựng niềm tin qua câu chuyện của người sáng lập.
Liên hệ (Contact): Thiết kế tối giản, tích hợp chat trực tiếp để giảm ma sát khi khách hàng muốn kết nối.
Portfolio / Case Study: Bằng chứng thực tế về năng lực, quan trọng hơn mọi lời quảng cáo sáo rỗng.
Website SME: Tối ưu hóa SEO và xây dựng uy tín ngành
Khi bước vào giai đoạn tăng trưởng, website cần đảm đương nhiệm vụ thu hút khách hàng mới và giữ chân khách cũ.
Danh mục ưu tiên cho SME từ Tấn Phát Digital:
Trang chủ: Phân phối lưu lượng đến các phễu nội dung, xây dựng uy tín thương hiệu.
Trang dịch vụ con (3-5 trang): Tối ưu hóa cho từng cụm từ khóa chuyên biệt, tăng lượt truy cập tự nhiên.
Case Studies (3+ trang): Chứng minh năng lực qua dữ liệu thực tế, giúp chốt đơn thông qua sự tin tưởng.
Blog / Tài liệu: Xây dựng uy tín chủ đề (Topical Authority) và nuôi dưỡng khách hàng tiềm năng.
FAQ (Hỏi đáp): Hỗ trợ tìm kiếm bằng giọng nói và giảm tải cho bộ phận tư vấn.
Tuyển dụng (Careers): Thể hiện quy mô và thu hút nhân tài cho doanh nghiệp.
Website Enterprise: Quản trị phức hợp và đa mục tiêu
Ở quy mô tập đoàn, vấn đề trọng tâm là quản trị (Governance). Tấn Phát Digital khuyến nghị thiết lập hệ thống trang dựa trên ma trận RACI:
Trang giải pháp theo ngành: Do bộ phận Product Marketing chịu trách nhiệm, cập nhật hàng quý để bám sát nỗi đau của khách hàng.
Quan hệ nhà đầu tư (Investor Relations): Do bộ phận Tài chính quản lý, cập nhật hàng tháng/quý theo báo cáo cổ đông.
Tuyển dụng (Careers): Do bộ phận Nhân sự vận hành, cập nhật hàng tuần để đáp ứng nhu cầu scale team.
Tin tức tập đoàn (Newsroom): Do bộ phận Truyền thông quản lý, cập nhật hàng ngày để kiểm soát narrative thương hiệu.
Đặc trưng thị trường 2026: Zalo CRM và Conversational Commerce
Trong các dự án triển khai bởi Tấn Phát Digital, chúng tôi nhận thấy người dùng Việt Nam có thói quen mua sắm thông qua trò chuyện rất mạnh mẽ.
Tích hợp Zalo OA: Website 2026 không thể thiếu nút kết nối Zalo OA. Việc đồng bộ với hệ thống CRM giúp doanh nghiệp quản lý khách hàng tập trung và phản hồi trong vòng dưới 5 phút, yếu tố then chốt để tăng tỷ lệ chốt đơn.
Hộp thư doanh nghiệp (Business Box): Xu hướng mới cho phép gửi tin nhắn hậu mãi chuyên nghiệp, giảm tỷ lệ bị chặn và xây dựng quan hệ bền vững.
Sitemap kỹ thuật và tối ưu hóa cho AI Search 2026
Số lượng trang không có ý nghĩa nếu các con bot AI không thể thu thập dữ liệu hiệu quả. Tấn Phát Digital luôn chú trọng:
XML Sitemap phân tầng: Sử dụng Sitemap Index để phân nhỏ dữ liệu cho bài viết và sản phẩm, giúp tối ưu "crawl budget".
Schema Markup: Gắn nhãn kỹ thuật chính xác cho "Product", "FAQ", "Organization" để thông tin dễ dàng xuất hiện trong các câu trả lời của AI Search.
Quy trình bảo trì website định kỳ 2026
Dưới đây là danh mục kiểm tra bảo trì mà Tấn Phát Digital áp dụng cho khách hàng:
Hàng ngày: Kiểm tra thời gian hoạt động (Uptime) và cảnh báo bảo mật bằng UptimeRobot hoặc WAF.
Hàng tuần: Kiểm tra hoạt động của biểu mẫu liên hệ và tốc độ tải trang trên các thiết bị di động.
Hàng tháng: Cập nhật hệ thống (CMS), Plugins và quét các liên kết hỏng bằng Screaming Frog.
Hàng quý: Thực hiện kiểm toán SEO (Content Audit), làm mới nội dung cũ và tối ưu hóa lại Meta Data.
Từ "Bao nhiêu trang" đến "Bao nhiêu giá trị"
Giai đoạn 2026 đánh dấu sự kết thúc của thời đại website "càng nhiều càng tốt". Tấn Phát Digital khuyên bạn hãy bắt đầu ít, đo lường liên tục và chỉ mở rộng khi khách hàng thực sự cần thêm thông tin. Giá trị của một website không nằm ở số lượng trang bạn sở hữu, mà nằm ở số lượng vấn đề của khách hàng mà bạn đã giải quyết được thông qua những trang đó.
Một website hiệu quả không nằm ở số lượng trang — mà ở cách bạn xây dựng và sử dụng nó.
Nếu bạn chưa biết website của mình cần bao nhiêu trang, hãy liên hệ Tấn Phát Digital để được tư vấn cấu trúc phù hợp.



![Hình ảnh đại diện của bài viết: 10 Sai Lầm Khi Thiết Kế Website Khiến Doanh Nghiệp Mất Khách Hàng [Cập nhật 2025]](/_next/image?url=https%3A%2F%2Fres.cloudinary.com%2Fdtmxgrnfn%2Fimage%2Fupload%2Fv1747477279%2Ftanphatdigital%2F10-sai-lam-khi-thiet-ke-website-khien-doanh-nghiep-mat-khach-hang-cap-nhat-2025_17052025_102119_006.webp&w=1920&q=75)
![Hình ảnh đại diện của bài viết: [2025] Khuyến Mãi Thiết Kế Website Cho Doanh Nghiệp Nhỏ – Ưu Đãi Đặc Biệt Từ Tấn Phát Digital](/_next/image?url=https%3A%2F%2Fres.cloudinary.com%2Fdtmxgrnfn%2Fimage%2Fupload%2Fv1744188789%2Ftanphatdigital%2Fhcqdhyg5edpufvp3zeyl.webp&w=1920&q=75)
![Hình ảnh đại diện của bài viết: [2025] Thiết Kế Website Giá Rẻ: Lợi Ích & Rủi Ro Cần Biết](/_next/image?url=https%3A%2F%2Fres.cloudinary.com%2Fdtmxgrnfn%2Fimage%2Fupload%2Fv1743930834%2Ftanphatdigital%2Ftsp2tg4d5jpclmuqdb3n.webp&w=1920&q=75)



